高职单招app最新版

最新更新 应用分类 人气网游 经典单机 必备应用 安卓软件 手机网游 本周排行

当前位置:首页手机软件学习教育 → 高职单招app最新版

高职单招app最新版

高职单招app最新版

好评 687 差评 153

  • 类别: 学习教育
  • 版本: v1.8.2
  • 大小: 189.34M
  • 时间: 2024-09-11 11:49
  • 语言: 中文
  • 等级:
  • 系统要求: 需要支持安卓系统6.0以上
  • 应用权限: 查看权限
  • 隐私政策: 查看隐私说明

详情介绍

相关版本

相关文章

近期更新

高职单招2024,升学路上的超级导航!它打包所有高校信息,招生政策清晰明了,历年录取线一触即达,帮你精挑梦想学院。海量学习神器随身带,提分不分场合,报考日程一手掌握。科目全覆盖,资料任意下,不花一分钱。带上它,单招旅途一路畅通无阻!

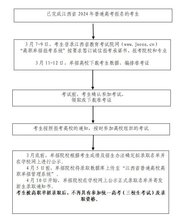
高职单招怎么报名流程

1、登录考试院网站。首先,考生需要登录考试院网站,选择网上志愿填报链接进入系统,输入考生号码、密码和验证码进行登录。

2、志愿填报。登录后,考生只能选择一所大学和五个专业进行填报,在规定时间内完成志愿填报操作。考生需要下载专业目录,并在系统内选择相应的院校和专业进行填写。12

3、现场确认。在某些地区,考生需要将填写好的报名登记表和所需材料带到所报考的高职院校进行现场确认。

高职单招2024

4、缴纳报名费用并打印准考证。完成现场确认后,考生需要缴纳报名费用并领取准考证。

5、参加考试。考生需要根据学校公布的招生简章及考试要求,按时参加笔试和(或)面试。

6、查询成绩和录取结果。考试结束后,学校会公布成绩和录取结果,考生可以查询自己的录取情况。

7、录取确认和学费缴纳。对于已被录取的考生,需要根据学校的要求进行录取确认和学费缴纳。

高职单招软件特点

全面院校信息:聚合众多高职院校详细介绍及最新招生条件,信息权威可靠。

历年分数查询:一键查看各校历年录取分数线,辅助科学择校决策。

个性化学习资源:针对单招考试设计,科目齐全,助力用户高效备考。

高职单招软件亮点

实时报考指南:更新报名时间、地点等关键信息,确保用户不会错过任何重要节点。

互动学习社区:搭建考生交流平台,经验分享,疑难解答,营造互助学习氛围。

免费下载学习:所有学习资料无需付费,一键下载,灵活安排学习计划。

高职单招软件优势

智能化选校工具:根据用户偏好及成绩智能匹配理想院校,提高报考精准度。

高效提分系统:科学规划学习路径,结合历年真题与模拟练习,快速提升成绩。

用户友好界面:界面简洁直观,操作流畅,即便首次使用也能快速上手。

更新日志

V1.8.2

修复已知问题

应用信息

  • 包名:com.s20cxq.senioriup
  • 名称:高职单招app最新版
  • 版本:1.8.2
  • MD5值:D0812CDBB5629380E57C43332947142A

下载排行

关于我们 |意见反馈 |联系我们 |法律声明 |网站地图

Copyright 2005-2026 psp99.com 【psp游戏网】版权所有沪ICP备2023033288号-14

声明:所有软件和文章来自互联网 如有异议 请与本站联系 本站为非赢利性网站 不接受任何赞助和广告

举报邮箱:pspgame2023#163.com