三角洲行动SMG-45无脑腰射改装方案

最新更新 应用分类 人气网游 经典单机 必备应用 安卓软件 手机网游 本周排行

当前位置: 首页游戏攻略 → 三角洲行动SMG-45无脑腰射改装方案

三角洲行动SMG-45无脑腰射改装方案

发布时间:2025/09/02 16:32:58作者:PSP99阅读:875我要评论(0

三角洲行动是一款以射击的玩法来打造的一款游戏,SMG-45冲锋枪是游戏之中的一个武器,这个枪应该怎么改装?下面小编就可以为大家带来三角洲行动SMG-45无脑腰射改装方案,帮助大家来进行改装。

三角洲行动SMG-45无脑腰射改装方案

一、【改装版SMG-45冲锋枪基础介绍】

外观方面:这把改装版SMG-45冲锋枪以黑色为主体基调,搭配鲜明的亮绿色装饰,整体呈现出强烈的视觉冲击感。枪身侧面印有“DELTA FORCE”字样及闪电图案,凸显凌厉风格。

枪管、导轨、弹匣底部等细节处均有绿色点缀,与黑色枪身形成对比。

顶部装有瞄准镜,前护木配备战术握把,整体造型紧凑且富有科技感,模块化改装部件清晰可见,展现出典型的战术武器设计特征。

武器代码:SMG-45冲锋枪-全面战场-6GR87JS09Q34170U2BIMC

内含配件:AR重塔握把、平衡握把底座、SMG45竹鼠短枪管、实用消焰器、SMG45枪托尾盖、ZFSG战术握把、DBAL-X2紫色激光镭指*3、SMG4540发扩容弹匣、野蜂冲锋枪快拔套(黑〕、战斗红点瞄准镜。

《三角洲行动》SMG-45无脑腰射改装方案

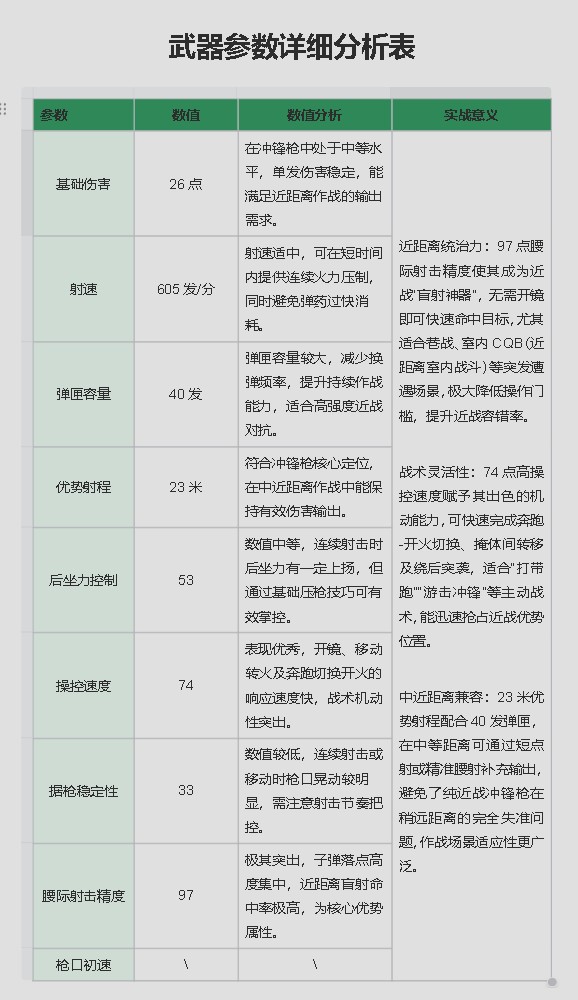
二、【武器数据】

《三角洲行动》SMG-45无脑腰射改装方案

腰射性能核心强化:

与初始预设相比,腰际射击精度综合评分从原数值提升32点至97,意味着近距离作战时无需开镜即可实现高效命中,尤其适合快速反应和突发遭遇战。

操控速度部分优化:

操控速度综合评分提升4点至74,细分属性中 “跑步延迟”从109ms缩短至88ms(即从奔跑切换到开火的响应时间更快),“冲刺速度”维持6.1m/s(机动性未受负面影响),整体提升了武器的战术灵活性和近距离作战中的反应效率。。

《三角洲行动》SMG-45无脑腰射改装方案

三、数据表现

改装版SMG-45冲锋枪是一把以“极致腰**度”为核心卖点的战术冲锋枪。其97点腰**度在近距离战斗中堪称“版本答案”,配合高操控速度和40发弹匣,成为近战突袭、室内清剿的顶尖选择。尽管后坐力控制和据枪稳定性表现一般,但可通过合理的射击节奏(如短点射)有效规避,且高机动性进一步放大了其近战压制能力。适合喜欢主动贴脸、注重快速反应和高容错率的玩家,在团队中可承担“突进手”“房区清道夫”角色,是近距离作战场景下不可多得的高效武器。

四、适合玩家

近战冲锋型玩家:

偏好主动贴脸钢枪、室内突脸战术的玩家,能充分发挥其高腰**度和机动性优势,快速终结近距离对手。

机动战术使用者:

注重灵活转移、快速支援的玩家,高操控速度可满足频繁转场作战需求,提升团队突进效率。

新手/中高阶全阶段玩家:

新手可依赖其“傻瓜式”腰**度快速上手;中高阶玩家能通过压枪技巧弥补后坐力短板,结合机动性打出极限操作。

不适合玩家远距离作战偏好者:

优势射程仅限23米,超过该距离后伤害衰减明显,弹道散布扩大,不适合依赖中远距离开镜点射的玩家。

追求极致稳定性使用者:

据枪稳定性较低,连续长连射时枪口晃动可能影响射击体验,更适合习惯短 burst 射击节奏而非持续“泼水”的玩家。

五、【使用体现】

从图中可以看出,腰射的精准度大了很多,另外装备45发弹药的容量的大弹匣,既可以保证游走性,也可以保证枪械的火力够足!

手感与总结:这把改装版SMG-45冲锋枪手感突出“快准稳”的近战特性:腰**度极高(97),盲射子弹密集易命中,配合74点高操控速度,开镜、跑射切换流畅灵活,近战反应极快;40发弹匣保证持续火力,但后坐力控制(53)和据枪稳定性(33)中等,连续射击需轻微压枪,整体上手门槛低,适合贴脸突袭和快速机动作战。

以上就是三角洲行动SMG-45无脑腰射改装方案,更多攻略详情查看PSP游戏网。

用户评论

请自觉遵守互联网相关政策法规,评论内容只代表网友观点,与本站立场无关!

热门评论

最新评论

已有0人参与,点击查看更多精彩评论

关于我们 |意见反馈 |联系我们 |法律声明 |网站地图

Copyright 2005-2026 psp99.com 【psp游戏网】版权所有沪ICP备2023033288号-14

声明:所有软件和文章来自互联网 如有异议 请与本站联系 本站为非赢利性网站 不接受任何赞助和广告

举报邮箱:pspgame2023#163.com