三角洲行动MK47改装推荐

最新更新 应用分类 人气网游 经典单机 必备应用 安卓软件 手机网游 本周排行

当前位置: 首页游戏攻略 → 三角洲行动MK47改装推荐

三角洲行动MK47改装推荐

发布时间:2025/10/16 15:02:49作者:PSP99阅读:572我要评论(0

三角洲行动是一款以射击的玩法来打造的一款游戏,游戏之中有很多的武器都是可以获取的,有玩家想问三角洲行动MK47怎么改装?下面小编就可以为大家带来三角洲行动MK47改装推荐,帮助大家来了解。

三角洲行动MK47改装推荐

一、MK47突击步枪基础介绍

外观方面:

这把改装版MK47突击步枪整体呈深黑色,枪身结构紧凑且充满机械感。枪身上部配备了皮卡汀尼导轨,安装有瞄准镜和战术设备,枪管前端有消音器,前握把和枪托设计符合人体工学。枪身侧面分布着多个导轨和贴片配件,弹匣为弧形设计,整体线条硬朗,充满战术风格,改装细节丰富。

内含配件:

AR重塔握把、平衡握把底座、MK47麈战枪管、DTK制退器、UR特种战术枪托、X25U斜侧战斗握把、KC猎犬护木片、狂蜂护木片*2、AKM延长匣40发、郊狼中间威力口径快拔套(黑)、多用途战术增高架、PEQ-2红色激光镭指、Osight微型瞄准镜。

武器代码:

MK47突击步枪-全面战场-6HJUDMG040LEV0VVA1O2K

《三角洲行动》MK47改装推荐

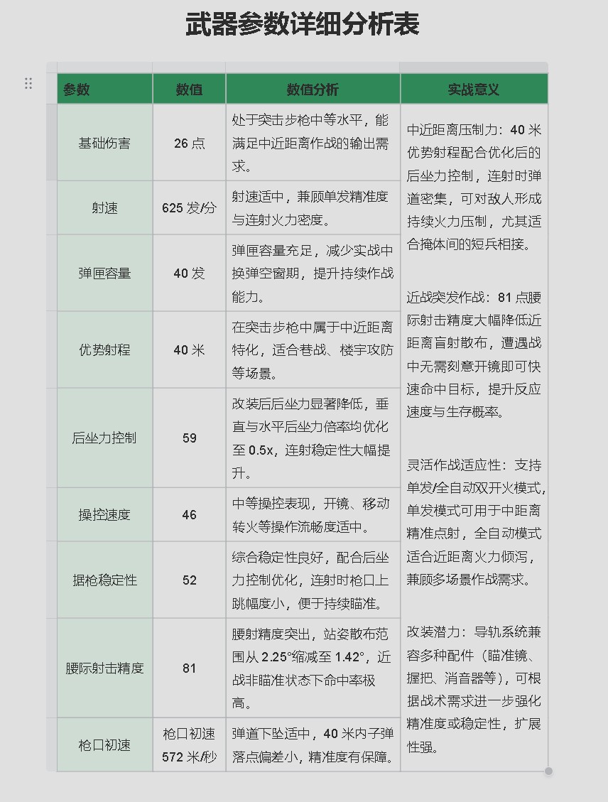
武器数据:

《三角洲行动》MK47改装推荐

后坐力与腰射:

改装后武器在近战腰**准度和全模式后坐力控制上均有质的飞跃,兼顾了近距离突发作战与中距离连射稳定性,综合作战适应性显著增强。

《三角洲行动》MK47改装推荐

1、适合玩家:

中近距离战术玩家:擅长巷战、室内攻防等场景,注重利用地形快速突进或卡点压制的玩家。

新手/进阶过渡用户:后坐力控制优异,操作门槛较低,新手易上手熟悉弹道;进阶玩家可通过配件搭配进一步挖掘其战术价值。

均衡型打法使用者:既需要近距离爆发火力,又需兼顾中距离精准输出的玩家,能通过单/全自动切换灵活应对不同交战距离。

2、不适合玩家:

远距离精准射击偏好者:优势射程40米,超出该范围后子弹伤害衰减明显,弹道下坠加剧,难以与狙击步枪或长射程突击步枪(如M16A4)抗衡,无法满足远距离精准点射需求。

极致机动流玩家:操控速度46,在突击步枪中属于中等水平,开镜速度、跑射切换等机动性表现一般,对于追求“快速冲脸、瞬时秒杀”的纯近战突击玩法而言,灵活性略逊于冲锋枪或高机动步枪。

依赖全自动连射压制的重型火力玩家:射速625发/分,在突击步枪中偏慢,虽然改装后后坐力控制优异,但纯火力倾泻能力不及高射速枪械(如M4A1),难以通过“弹幕压制”覆盖大范围区域敌人。

武器代码:MK47突击步枪-全面战场-6HJUDMG040LEV0VVA1O2K

以上就是三角洲行动MK47改装推荐。更多攻略详情查看PSP游戏网。

猜你喜欢

联机射击手游 射击游戏手游大全

联机射击手游
联机射击手游

联机射击手游都有哪些?让大家一块联机游玩,然后挑战最强的怪物和敌人,来看看小编今天给大家推荐的这些好玩的联机射击手游吧,可以和你的战友一起拾取枪械挑战更多关卡。如果喜欢这些联机射击手游,就来下载游玩吧!

...[更多]
射击游戏手游大全
射击游戏手游大全

玩家在玩游戏中都非常喜欢玩射击游戏,而这类游戏吸引了大量的游戏玩家,这些游戏以其刺激的游戏体验,非常精美和丰富多样的玩法还备受欢迎,不管是单人作战或者是团队协作,今天小编给大家推荐射击游戏手游大全,这些游戏拥有高人气,还具有特色,满足了超多的玩家需求,喜欢的玩家快来下载试一试吧!

...[更多]

用户评论

请自觉遵守互联网相关政策法规,评论内容只代表网友观点,与本站立场无关!

热门评论

最新评论

已有0人参与,点击查看更多精彩评论

三角洲行动

应用名:三角洲行动

类 型:游戏工具

关于我们 |意见反馈 |联系我们 |法律声明 |网站地图

Copyright 2005-2026 psp99.com 【psp游戏网】版权所有沪ICP备2023033288号-14

声明:所有软件和文章来自互联网 如有异议 请与本站联系 本站为非赢利性网站 不接受任何赞助和广告

举报邮箱:pspgame2023#163.com