三角洲行动改装版K416突击步枪说明

最新更新 应用分类 人气网游 经典单机 必备应用 安卓软件 手机网游 本周排行

当前位置: 首页游戏攻略 → 三角洲行动改装版K416突击步枪说明

三角洲行动改装版K416突击步枪说明

发布时间:2025/11/19 14:58:16作者:PSP99阅读:654我要评论(0

三角洲行动是一款以射击的玩法来打造的一款游戏,游戏之中有很多的武器,K416突击步枪基于复杂地形的改装,那么如何才能将这个武器改装?下面小编就可以为大家带来三角洲行动改装版K416突击步枪说明。

三角洲行动改装版K416突击步枪说明

三角洲行动改装版K416突击步枪攻略

【改装版K416突击步枪精基础介绍】

外观方面:这是一把黑色的改装版K416突击步枪,整体设计紧凑且富有战术感。枪身主体为黑色金属材质,枪管前端配有枪口装置,上方设有连续的皮卡汀尼导轨,可安装瞄准镜和战术设备(图中已装配一款瞄准镜和增高瞄准具)。护木部分带有散热孔,握把为黑色工程塑料材质,枪托可调节并带有托腮板,弹匣为曲线型设计,整体线条流畅,各部件布局规整,展现出典型的现代突击步枪特征,同时通过导轨系统预留了丰富的战术扩展空间。

三角洲行动改装版K416突击步枪攻略

武器代码:K416突击步枪-全面战场-6HQF9E409Q34170U2BIMC

内含配件:战斗红点瞄准镜、AR MOE后握把、K416A8长枪管组合、沙暴垂直补偿器、侵掠核心枪托、密令斜角握把、KC猎犬护木片*4、AR聚合物30发 弹匣、蜜獾小口径快拔套(黑)、多用途战术增高架、DBAL-X2紫色激光镭指、微型瞄具增高架。

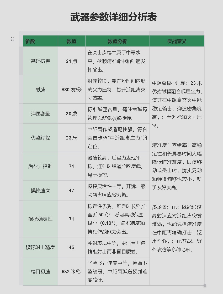
【武器数据】

三角洲行动改装版K416突击步枪攻略

弹道与稳定性:改装后通过配件优化,枪械在精准度、连射稳定性和持续作战能力上全面提升,尤其适合中距离压制和快速目标跟进,弹道可控性和操作容错率显著优于基础版本。

三角洲行动改装版K416突击步枪攻略

从数据种可以得出:改装K416突击步枪是一款综合性能均衡、稳定性突出的枪械,以“中距离精准压制”为核心优势。高射速与低后坐力的结合使其兼具火力密度与操控性,长屏息时间和低晃动进一步提升了持续作战能力。尽管近距离腰射和远程伤害表现中规中矩,但其泛用性和容错率使其成为从新手到进阶玩家的可靠选择,尤其适合注重“稳扎稳打、精准输出”的战术风格,是团队中中近距离火力支柱的理想武器。

三角洲行动改装版K416突击步枪攻略

适合玩家:中距离精准射击偏好者:稳定性和后坐力控制优势,适合习惯开镜瞄准、追求弹道可控性的玩家。

团队中的中近距离输出手:可承担正面火力压制、推进支援等角色,适配“突前突破”或“侧翼补枪”战术。

追求枪械综合性的玩家:均衡的射速、稳定性和射程,无需依赖极端配件即可发挥实力,适合希望“一把武器打多场景”的玩家。

不适合玩家纯近距离莽冲玩法:相比冲锋枪,机动性和腰**度无优势,近距离遭遇战需依赖反应速度和开镜时机。

远距离狙击需求者:射程和伤害限制了远距离作战能力,无法替代狙击枪或精确射手步枪的远程压制作用。

【弹道体现】

三角洲行动改装版K416突击步枪攻略

从图中可以看出,后坐力相当快小,实战起来特别好压,子弹虽然只有30颗,但是却有着冲锋枪的操纵和灵活度,伤害也比 冲锋枪足!开镜迅速。

三角洲行动改装版K416突击步枪攻略

手感与总结:改装版K416突击步枪手感稳而不拙,准中带快:高稳定性和后坐力控制让连射时枪口上跳极小,弹道密集易控,配合长屏息时长,瞄准过程顺滑不飘;中等操控速度保证开镜、转火响应灵活,880发/分的射速又能在近距离快速倾泻火力,整体兼具“精准压制”与“灵活输出”的特性,上手门槛低且上限高,无论是中距离精准点射还是近距离火力爆发,都能提供流畅易控的射击反馈。

以上就是三角洲行动改装版K416突击步枪说明。更多攻略详情查看PSP游戏网。

猜你喜欢

联机射击手游 射击游戏手游大全

联机射击手游
联机射击手游

联机射击手游都有哪些?让大家一块联机游玩,然后挑战最强的怪物和敌人,来看看小编今天给大家推荐的这些好玩的联机射击手游吧,可以和你的战友一起拾取枪械挑战更多关卡。如果喜欢这些联机射击手游,就来下载游玩吧!

...[更多]
射击游戏手游大全
射击游戏手游大全

玩家在玩游戏中都非常喜欢玩射击游戏,而这类游戏吸引了大量的游戏玩家,这些游戏以其刺激的游戏体验,非常精美和丰富多样的玩法还备受欢迎,不管是单人作战或者是团队协作,今天小编给大家推荐射击游戏手游大全,这些游戏拥有高人气,还具有特色,满足了超多的玩家需求,喜欢的玩家快来下载试一试吧!

...[更多]

用户评论

请自觉遵守互联网相关政策法规,评论内容只代表网友观点,与本站立场无关!

热门评论

最新评论

已有0人参与,点击查看更多精彩评论

三角洲行动

应用名:三角洲行动

类 型:游戏工具

关于我们 |意见反馈 |联系我们 |法律声明 |网站地图

Copyright 2005-2026 psp99.com 【psp游戏网】版权所有沪ICP备2023033288号-14

声明:所有软件和文章来自互联网 如有异议 请与本站联系 本站为非赢利性网站 不接受任何赞助和广告

举报邮箱:pspgame2023#163.com