发布时间:2024/02/28 14:05:01作者:PSP99阅读:717次我要评论(0)
网易暴雪游戏现在已经没有国服了,大部分游戏已经没有了国服,那么很多小伙伴之前在这些游戏中充值过的还能退款吗,答案是可以的,那么下面小编就给大家介绍一下网易退款申请快速教程在哪。

答:在微信公众号【暴雪游戏服务中心】,公众号中点击退款申请即可办理。
退款步骤:
1、首先我们打开微信搜索暴雪游戏服务中心公众号,点击并且进入。

2、可以在右下角发现这个快速退款的退款申请教程。

3、在页面中输入相关信息,点击提交。

4、等待验证完成,即选择产品和退款内容即可完成退款。

支持的游戏:
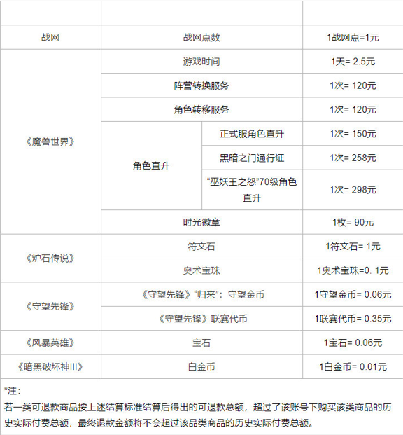
魔兽世界、炉石传说、守望先锋、风暴英雄和暗黑破坏神III这六款游戏。
截止日期:
2023年6月30日。
商品价格:

关于我们 |意见反馈 |联系我们 |法律声明 |网站地图
Copyright 2005-2026 psp99.com 【psp游戏网】版权所有沪ICP备2023033288号-14
声明:所有软件和文章来自互联网 如有异议 请与本站联系 本站为非赢利性网站 不接受任何赞助和广告
举报邮箱:pspgame2023#163.com