发布时间:2024/05/29 08:15:35作者:PSP99阅读:650次我要评论(0)
崩坏星穹铁道玲可星魂在官方公布消息后深受玩家们的关注,但还有许多玩家不知道崩坏星穹铁道玲可星魂是什么,那么接下来就让小编为大家带来星穹铁道玲可星魂效果一览,感兴趣的快来看看吧。

一、星魂介绍
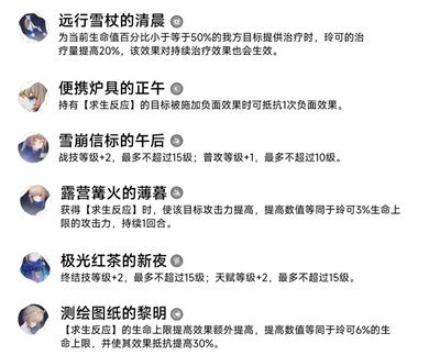
1、远行雪杖的清晨
在当前的血量低于50%的情况下,玲可的治疗效果会更好,她的治疗量增加20%,此效果将会对持续治疗也产生相应的效果。
2、便携炉具的正午
【求生反应】的持有者在被受到负面效果的状态时,可以免疫1次负面的状态。
3、雪崩信标的午后
战技等级+2,上限为15级,普通攻击等级+1,上限为10级。
4、露营火的薄暮
在【求生反应】的状态下,目标的攻击力将会提升,提升了相当于玲可3%的生命值上限的攻击力,但就可以持续1个回合。
5、极光红茶的新夜
终结技等级最高可以达到15级,天赋可以提升2级,最高也可以达到15级。
6、测绘图纸的黎明
【求生反应】提升的生命值上限将会增加,增加的数值相当于玲可的6%生命上限,并且还可以将抗性提升30%。

二、星魂效果
1、1命增加治疗效果
2、2命使得治疗效果延长。
3、4命可以达到兴奋状态,从而提高队友的攻击力。
4、6命可以提升兴奋状态队友的抵抗效果。

关于我们 |意见反馈 |联系我们 |法律声明 |网站地图
Copyright 2005-2026 psp99.com 【psp游戏网】版权所有沪ICP备2023033288号-14
声明:所有软件和文章来自互联网 如有异议 请与本站联系 本站为非赢利性网站 不接受任何赞助和广告
举报邮箱:pspgame2023#163.com