三角洲行动野牛冲锋枪近战改装推荐

最新更新 应用分类 人气网游 经典单机 必备应用 安卓软件 手机网游 本周排行

当前位置: 首页游戏攻略 → 三角洲行动野牛冲锋枪近战改装推荐

三角洲行动野牛冲锋枪近战改装推荐

发布时间:2024/07/04 16:54:04作者:PSP99阅读:904我要评论(0

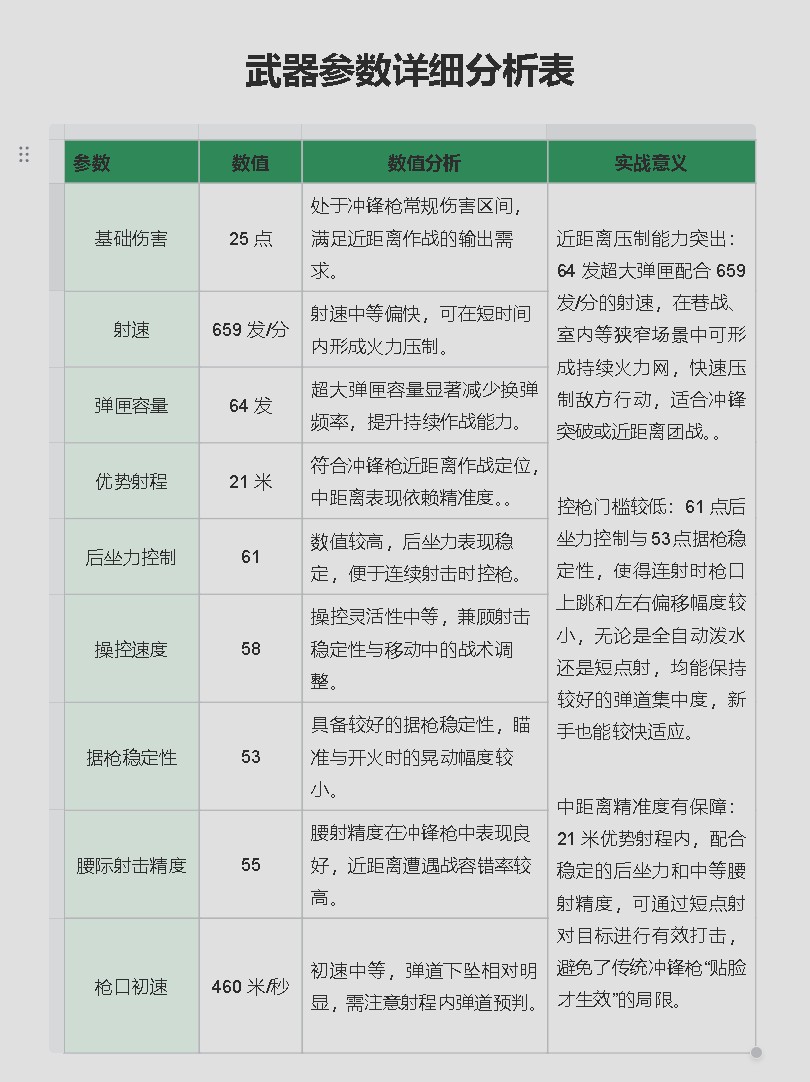
三角洲行动改装野牛冲锋”是一把以“持续火力”和“稳定控枪”为核心优势的近距离作战武器。64发超大弹匣从根本上解决了冲锋枪“续航焦虑”,配合中等射速与良好的后坐力控制,使其在近战中具备极强的压制力和容错率。

三角洲行动野牛冲锋枪近战改装推荐

一、改装版野牛冲锋枪基础介绍

外观方面:

这把改装版野牛冲锋枪整体呈深色(黑色为主),枪身结构紧凑,枪管前端装有消音器,枪管上方延伸至机匣顶部配有战术导轨,导轨上安装了瞄准镜。枪身中部有纹理设计的握把,后部为固定枪托,整体线条硬朗,多个改装部件(如枪口装置、弹匣、护木等)通过线条标注与枪身对应,显示出模块化改装的特点。

《三角洲行动》野牛冲锋枪近战改装推荐

武器代码:

野牛冲锋枪-全面战场-6HOP3440BS205M2DA91B4

内含配件:

全景红点瞄准镜、AK镂空握把、野牛刀锋超长枪管、实用消音器、AK聚合物枪托、AK枪托缓冲垫、野牛碳纤维护木、PERST-7蓝色激光镭指、野牛 64发弹筒、多用途战术增高架、微型瞄具增高架、泽宁特拉机柄帽。

武器数据

《三角洲行动》野牛冲锋枪近战改装推荐

后坐力与稳定性:

改装后通过降低后坐力倍率、优化弹道散布、提升稳定性,使武器在全自动连射、移动射击及远距离精准度上均有明显优势,更适合中近距离持续压制或中距离精准打击,操作门槛降低,实战容错率提升。

二、总结

改装野牛冲锋”是一把以“持续火力”和“稳定控枪”为核心优势的近距离作战武器。64发超大弹匣从根本上解决了冲锋枪“续航焦虑”,配合中等射速与良好的后坐力控制,使其在近战中具备极强的压制力和容错率。

21米优势射程与中等精准度,让它在中距离也能通过合理射击节奏(如短点射)发挥作用,避免了纯近战武器的场景局限。

三、适合玩家

适合喜欢正面突进、近战刚枪,或需要为团队提供近距离火力支援的玩家。其核心价值在于**“以稳制胜、以量压制”**,在巷战、室内攻防等场景中能快速建立优势,是一把定位清晰、实用性强的近距离压制型冲锋枪。

适合玩家:近战冲锋/刚枪爱好者:64发弹匣带来的火力持续性,搭配较低的控枪难度,完美契合主动发起近距离战斗、依赖火力压制的战术风格。

注重容错率的玩家:大容量弹匣减少换弹空窗期,稳定的后坐力降低操作失误影响,适合追求“简单暴力”输出、不想频繁处理细节操作的玩家。

四、不适合玩家

远距离作战偏好者:25点基础伤害与21米优势射程,使其在中远距离后伤害衰减明显,弹道下坠加剧,无法满足精准打击需求。

极致机动战术使用者:58点操控速度偏向均衡,若玩家追求极限跑射、秒趴等高频战术动作,可能会感觉灵活性略有不足。

《三角洲行动》野牛冲锋枪近战改装推荐

以上就是三角洲行动野牛冲锋枪近战改装推荐。更多攻略详情查看PSP游戏网。

猜你喜欢

联机射击手游 射击游戏手游大全

联机射击手游
联机射击手游

联机射击手游都有哪些?让大家一块联机游玩,然后挑战最强的怪物和敌人,来看看小编今天给大家推荐的这些好玩的联机射击手游吧,可以和你的战友一起拾取枪械挑战更多关卡。如果喜欢这些联机射击手游,就来下载游玩吧!

...[更多]
射击游戏手游大全
射击游戏手游大全

玩家在玩游戏中都非常喜欢玩射击游戏,而这类游戏吸引了大量的游戏玩家,这些游戏以其刺激的游戏体验,非常精美和丰富多样的玩法还备受欢迎,不管是单人作战或者是团队协作,今天小编给大家推荐射击游戏手游大全,这些游戏拥有高人气,还具有特色,满足了超多的玩家需求,喜欢的玩家快来下载试一试吧!

...[更多]

用户评论

请自觉遵守互联网相关政策法规,评论内容只代表网友观点,与本站立场无关!

热门评论

最新评论

已有0人参与,点击查看更多精彩评论

三角洲行动

应用名:三角洲行动

类 型:游戏工具

关于我们 |意见反馈 |联系我们 |法律声明 |网站地图

Copyright 2005-2026 psp99.com 【psp游戏网】版权所有沪ICP备2023033288号-14

声明:所有软件和文章来自互联网 如有异议 请与本站联系 本站为非赢利性网站 不接受任何赞助和广告

举报邮箱:pspgame2023#163.com