三国志幻想大陆

最新更新 应用分类 人气网游 经典单机 必备应用 安卓软件 手机网游 本周排行

当前位置:首页电脑单机手机网游 → 三国志幻想大陆

三国志幻想大陆

三国志幻想大陆

好评 623 差评 120

  • 类别: 手机网游
  • 版本: v5.0.0
  • 大小: 723.81M
  • 时间: 2024-07-08 10:51
  • 语言: 中文
  • 等级:
  • 系统要求: 需要支持安卓系统6.0以上
  • psp权限: 查看权限
  • 隐私政策: 查看隐私说明

详情介绍

相关文章

近期更新

三国志幻想大陆是一款以三国题材为背景的手机策略卡牌对战游戏,在这款游戏中要提高实力,万里基业需要诸位谋者一步一步依靠策略与算计去夯实,在游戏中还有联盟体系,玩家可以在游戏中扮演三国时期的名将,带兵遣将驰骋沙场,而且还能获得三星专属的用户礼包,感兴趣的快来下载游戏体验吧。

三国志幻想大陆游戏攻略

三国志幻想大陆七日攻略

七日无双蔡文姬完美达成攻略:

终极测试时候,官方大大降低了无双蔡文姬的获取难度,无双蔡文姬从之前舔到最后一无所有的白富美,一跃而成了亲切动人的邻家姐姐。同时官方加强了蔡文姬的强度,让蔡文姬在前期变得非常实用,因为难度降低了,所以今天给大家分享一个七日目标完美达成的攻略。

由于很多都是每天只要玩就可以有的,就不做特殊说明了,好了,那么按照惯例,该放表了!(正常玩游戏可以获得的不做标记,需要注意的给蓝色,特别注意的给黄色,以方便阅读)

第一天、第二天

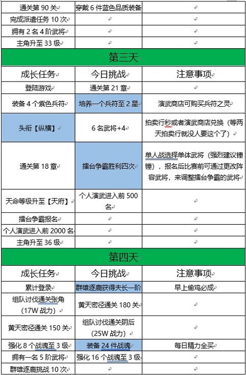
第三天、第四天

第五天、第六天

第七天

好了,放完表说下几个注意事项:

1:商店改革后,每日的家园商店必买,性价比贼高。

2:前面头衔牌子拍卖都是秒的,建议小氪玩家在演武商店购买,同时升级时会有弹出礼包里也有牌子,有能力的也可以买一下。

3:弹出礼包中的装备礼包性价比特比特别高,元宝/招募券礼包性价比较低,想买礼包的建议买弹出的装备礼包。

4:兵符任选礼包选择的兵符也需要在到达对应等级后才可以使用。

5:前期好感度先给蔡文姬到5,最后一天到6,同时完成试炼等,在保证不浪费的同时完成任务。

6:前七天先尽量均衡发展,七天后再走极限,方便完成任务(武将进阶及装备品质)

7:蓝/紫/橙色神兵神锻需求不一样,要达成此任务建议先将帝剑神锻至一阶,后期可以花20元宝重生。

8:因为有全民无双活动,所以前期十连性价比高于拍卖,建议小氪/白嫖玩家尽量不买拍卖行的武将,还不如来一发十连,毕竟大力出奇迹。

9:前期营地能开尽量开,可以加很多战力

10:七日目标最边上还有一个特惠礼包,内容参差不齐,在此本人整理了一个性价比推荐(主要按照获取难度及成本估算),供各位参考:

好了,以上就是本次七日目标完美达成攻略分享了,祝各位十连把把出双橙,

三国志幻想大陆游戏亮点

1、收集名将:玩家还能够经过游戏中的招募体系,来取得名将,一同也能够经过培育和晋级该名将,来行进他们的实力;

2、征战全国:玩家还能够清闲挑选侵犯的城池,或者是直接带军参与的战役,然后经过战役,不断扩展自己的实力规划;

3、配备和道具:游戏中还有各式各样的配备,与道具能够获取,玩家能够经过配备和道具,来行进自己的特征和战役力;

4、交际和联盟:玩家还能够参与许多的玩家联盟,并与其他玩家一同进行互动、沟通、同享,还能行进自己的交际才调。

三国志幻想大陆游戏特色

【绘聚三国 匠心打磨百将】

融汇幻想与历史,打造超高颜值三国映像,遵从典故考究,匠心还原人物细节

重回三国乱世,名将神韵跃然眼前!

【乐动千古 怪猎之父操刀】

日本顶级音乐制作人,《怪物猎人》音乐之父柴田彻也、青木佳乃担纲原声制作

沉浸式剧情享受,重现乱世战场原声,三国温度尽在指尖!

【声临其境 顶级配音演绎】

云集国内一线声优大咖,吴磊、赵路、李元韬等倾情献声,演绎三国武将的千人千面

穿越千古时光,一同沉醉这场听觉盛宴!

【帅才辈出 三军尽可无双】

突破固有的品阶限制,全系武将均能进阶无双,冷门武将也能主宰战场

知人善用,你喜欢的就是最强!

三国志幻想大陆游戏优势

【全系武将 皆可无双】独特的“无废将”理念设计,打破固有的品阶和国家队限制,让所有心爱的武将都能上场制敌!

【零损变阵 策略取胜】千变搭配、零损换将,一键继承所有养成资源,多样阵容轻松组建,体验无负担的搭配乐趣!

【自由探索 游历天下】自由探索主线“大地图”,捕虫、钓鱼、纸鸢、探险……多重奇遇、丰厚奖励应有尽有。

【志同道合 共谋天下】个人玩法问鼎天下、组队玩法共战山河、军团玩法横扫八方,不论是独闯三国还是结伴而行,皆有无数英雄豪杰与你共谋天下!

三国志幻想大陆游戏点评

三国志幻想大陆游戏中不仅有着超高颜值的二次元造型,还有华丽幻想的重构三国世界,现阶段对于策略、卡牌三国题材的游戏层出不穷,而这款游戏将重新定义三国。

应用信息

  • 包名:com.aligames.star.sgzhxdl.aligames
  • 名称:三国志幻想大陆
  • 版本:5.0.0
  • MD5值:BE0829AC88488A4EF58F

下载排行

关于我们 |意见反馈 |联系我们 |法律声明 |网站地图

Copyright 2005-2026 psp99.com 【psp游戏网】版权所有沪ICP备2023033288号-14

声明:所有软件和文章来自互联网 如有异议 请与本站联系 本站为非赢利性网站 不接受任何赞助和广告

举报邮箱:pspgame2023#163.com